阿联酋新增365例;马汉航空回国增加血清抗体检测;迪拜来华航
无论是去上班还是去购物,想要保护自己,最最最重要的永远是——
「勤洗手」「戴口罩」「别乱摸」「多通风」
。
中东各国数据每日更新
数据来源who网站,截止8月18日16:31
阿联酋
迪拜全酋通据本地媒体消息,当地时间8月18日,阿联酋卫生部公布该国新增新冠肺炎确诊病例365例,使得该国确诊病例总数增至64906例,当日新增死亡病例2例,累计死亡数达到366例,新增康复115例,累计康复数达到57909例。该国当日已经进行了超过59,759次项新的Covid-19测试。
上海昨新增14例境外输入病例,9例来自阿联酋,4例来自新加坡
扫码识别阅读全文
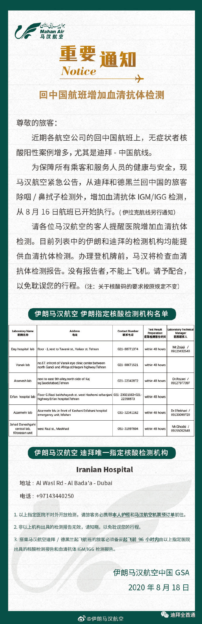
马汉公告·增加❗血清❗抗体检测
△(图片来源:马汉航空微博)
迪拜全酋通据马汉航空官方微博8月18日 消息,近期各航空公司的回中国航班上,无症状者核酸阳性案例增多, 尤其是迪拜-中国航线。为保障所有乘客和服务人员的健康与安全,现马汉航空紧急公告,从迪拜和德黑兰回中国的旅客除咽/鼻拭子检测外,增加血清抗体IGM/IGG检测,从8月16日航班已开始执行。
阿联酋航空将从9月4日起恢复迪拜飞往华沙的客运航班
据阿联酋航空消息,阿联酋航空将从9月4日起恢复迪拜飞往华沙的客运航班,每周两班,10月7日起将增加至每周三班。随着华沙航线的恢复,阿联酋航空客运航线网络将在9月达到全球75个城市,其中包括25个欧洲城市。
阿联酋:返回迪拜的居民须申请入境许可证
据阿联酋《海湾新闻》消息,当地时间8月17日,迪拜危机与灾难管理最高委员会发表声明强调,返回迪拜的居民须遵守以下细则:
1. 居民必须事先通过迪拜居留和外国人事务总局的网站申请入境许可证。
2. 在登机前和抵达后,必须出示新冠肺炎核酸检测阴性证明。
3. 所有返回的居民必须下载COVID-19 DXB应用程序。
4. 对于抵达后出示核酸检测阴性证明的居民,不再需要强制性隔离14天。
关于在阿联酋实施赴华航班乘客凭新冠病毒核酸检测阴性证明登机的通知















本网站由阿里云提供云计算及安全服务